いろいろ 社会 問題 歴史 245992-中学受験 社会 問題 歴史
中学1年社会 地理 歴史 期末テスト対策予想問題集 3日坊主防止クイズ付き 全430問収録 Na App Store
中学受験 社会 問題 歴史
中学受験 社会 問題 歴史-



メルカリ 中学社会 地理 歴史 公民 問題集 赤シート付き 参考書 500 中古や未使用のフリマ



社会記述問題 解答例 地理歴史公民 中学生 歴史のノート Clear



中学生 社会 公立高校入試問題 歴史 6日目 赤城 ᴗ



2012年5月太田出版 社会 Seasonal Wrap入荷 社会問題 歴史 思想 災害 政治 日本 日本思想のユーティリティ atプラス12 日本 中国 バーゲンブック 2012年5月太田出版



小学6年生 歴史人物ドリル 織田信長 豊臣秀吉 徳川家康 ドリルの王様 大特集 リニューアル前 ドリルの王様 楽しく取り組めるから長続き 苦手対策にも 新興出版社啓林館 ちびむすドリル コラボ企画



大正時代 の問題のわからないを5分で解決 映像授業のtry It トライイット



19年大学入試問題の新フレーム 01 東大の世界史と現代文 私立学校研究 C ホンマノオト



中古 中学社会 地理 歴史 公民の実施問題 全国版 年度版 協同教育研究会 協同出版 単行本 メール便送料無料 あす楽対応 Ambersteak House



中学1年社会 地理 歴史 期末テスト対策予想問題集 3日坊主防止クイズ付き 全430問収録 Na App Store



高校受験19 熊本県公立高校入試 社会 問題 正答 7枚目の写真 画像 リセマム



社会 編 令和3年度都立高校入試 都立の勉強方法 個別指導プラスジム 久我山 オール3からトップ校を目指す進学塾



社会歴史記述のコツ 入試必出の歴史記述問題の解き方がわかる 秀英books 中川明子 本 通販 Amazon



Fiqx1l37ge5k4ncxx0j Net Page 63



高校受験 歴史問題集おすすめ10選 中学生向け 売れ筋人気ランキングも マイナビおすすめナビ



中学1年 社会 地理的分野 歴史的分野 公民的分野 問題集100問 For Android Apk Download



2012年5月太田出版 社会 Seasonal Wrap入荷 社会問題 歴史 思想 災害 政治 日本 日本思想のユーティリティ atプラス12 日本 中国 バーゲンブック 2012年5月太田出版



中学 社会 標準問題集 3ステップ式 受験研究社 受験研究社 中学教育研究会 本 通販 Amazon



高校入試対策問題集 社会 歴史 第1章古代までの日本



中学社会科問題集 歴史 試験対策 穴埋めノート なまら北海道だべさ



歴史の重要事項の穴埋めプリント 中学受験準備のための学習ドリル



小学6年社会 日本の歴史 教科書リンク実力問題集 By Gisei Morimoto



スマホでチェック 中2社会 歴史 3学期期末 学年末試験 オリジナル予想問題 赤城 ᐡᐤᐡ



中学社会のおススメ問題集と参考書を紹介します



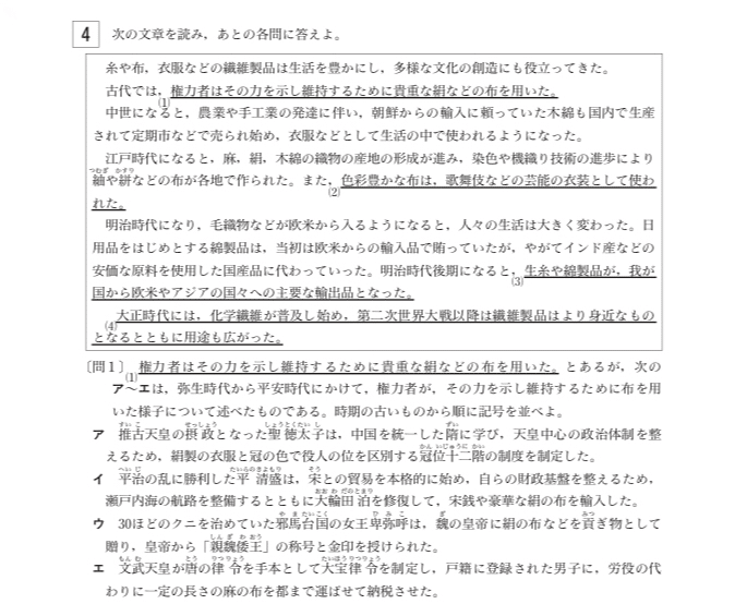
1



高校入試対策問題集 社会 歴史 第2章中世の日本



都立高校入試社会 歴史 対策 坂本良太 Note



中学受験社会 問題点確認テスト 歴史 Tyuukisya Booth



日本の歴史人物 テスト 無料ダウンロード 印刷 ちびむすドリル 小学生



これまでで最高の社会 6 年 問題 最高のぬりえ



中学生向け 歴史 プリント 旧石器 奈良飛鳥時代まで 学習塾 Step By Step



中学受験 歴史並べ替え問題 プロ家庭教師 俵屋の日記



中学受験社会 問題点確認テスト 地理 歴史 公民3点セット Tyuukisya Booth



中学ニューコース問題集 中学歴史 新装版



海城の社会の入試問題 観光の歴史や経済を問う ホンマノオト21



近刊検索デルタ 教養としての歴史問題



高校入試対策問題集 社会 歴史 第1章古代までの日本



高校受験対策 歴史2の問題 動画 19ch



総合教材テーマのご紹介 歴史を学ぶ意義 歴史を考える ミライ研究室



Fddata中学中間期末過去問集



塾屋発 中学歴史 高校入試 参考書 問題集ランキング 1位 10位 かまなび



中2 歴史 明治時代の記述問題攻略ノート 中学生 歴史のノート Clear



せめぎあう中東欧 ロシアの歴史認識問題 ナチズナチズムと社会主義の過去をめぐる葛藤 Minerva人文 社会科学叢書 橋本伸也 本 通販 Amazon



社会ドリル 3 6年 歴史人物 無料ダウンロード ドリルの王様 大特集 ドリルの王様 楽しく取り組めるから長続き 苦手対策にも 新興出版社啓林館 ちびむすドリル コラボ企画



メルカリ 中学社会 地理 歴史 公民 問題集 赤シート付き 参考書 500 中古や未使用のフリマ



ヤフオク 雑誌 中学 社会歴史 最高水準問題集 1984年版



社会記述問題 解答例 地理歴史公民 中学生 歴史のノート Clear



中学生 社会 公立高校入試問題 歴史 5日目 赤城 ᐡᐤᐡ



時空先生のドリルプリント 社会プリント



中学2年 社会 歴史 近代革命と産業革命 3学期期末テスト用だよ 赤城 ᐡᐤᐡ



中学 問題集 社会 公民 歴史 地理 Mico 糟屋の参考書の中古あげます 譲ります ジモティーで不用品の処分



中学ニューコース問題集 中学歴史 新装版



中学必修テキスト 社会 歴史的分野 日本文教出版版の通販 By ころりん S Shop ラクマ



都立高校入試社会 歴史年表問題 対策 坂本良太 Note



日本の歴史人物 テスト 無料ダウンロード 印刷 ちびむすドリル 小学生



高校入試対策問題集 社会 歴史 第2章中世の日本



高校入試直前 社会の勉強法



無料プリント 中学社会歴史のテスト対策 問題が毎回変わります スタディーランナップ



エレガント小6 社会 歴史 年表 最高のぬりえ



高校入試社会の近道問題歴史 本 通販 Amazon



高校入試対策問題集 社会 歴史 第2章中世の日本



中学社会のおススメ問題集と参考書を紹介します



中学1年 社会 問題集 For Android Apk Download



Fu6hris0es Akm



小学生歴史穴埋め問題 プロ家庭教師 俵屋の日記



中世社会から学ぶ現代社会の諸問題



中学歴史の一問一答問題 児童デイサービスの学習支援



3



1



歴史の問題 小学生 中学生 塾の先生が作った本当に欲しいプリント 楽天ブログ



高校入試対策問題集 社会 歴史 第5章 二度の世界大戦と日本



無料印刷可能中 2 社会 歴史 問題 最高のぬりえ



高校入試対策問題集 社会 歴史 第3章 近世の日本



小学生 歴史並べ替え問題プリント プロ家庭教師 俵屋の日記



中学2年生 社会 無料でドリル プリント印刷 サイト一覧 家庭学習用プリント学年別リンク集



愛知県公立高校入試問題解説 Aグループ 社会科 1 あなたも社楽人



綺麗な中学1年 社会 歴史 最高のぬりえ



小学6年社会 日本の歴史 教科書リンク実力問題集 By Gisei Morimoto



中学歴史問題の無料プリント ネットレの情報館 楽天ブログ



社会 歴史 山形県公立高校入試問題



中学 社会 問題 無料学習プリント教材



1



小学6年生 社会 練習問題プリント 栄光ゼミナール ちびむすドリル 小学生学習教材 スペシャルコラボ



中学受験社会 問題点確認テスト 地理 歴史 公民3点セット Tyuukisya S Store



都立高校入試社会 歴史年表問題 対策 坂本良太 Note



中学生 社会 公立高校入試問題 歴史 1日目 赤城 ᐡᐤᐡ



歴史の問題 小学生 中学生 塾の先生が作った本当に欲しいプリント 楽天ブログ



中学受験社会 問題点確認テスト 歴史 Tyuukisya



21年おすすめ 中学社会の問題集を東大卒元教員がまとめた 高校受験 もちおスクール



2012年5月太田出版 社会 Seasonal Wrap入荷 社会問題 歴史 思想 災害 政治 日本 日本思想のユーティリティ atプラス12 日本 中国 バーゲンブック 2012年5月太田出版



標準問題集 中学社会 地理 歴史 公民 受験研究社の通販 By Nym ラクマ



中2 社会 歴史 記述まとめ 中学生 歴史のノート Clear



高校入試対策社会 歴史の時代を一致させる問題



Amazon Co Jp 中学受験 社会の裏ワザテクニックwチェック問題集歴史編 Ebook 山内 正 Kindleストア



小6社会 歴史 のテスト教材 塾の先生が作った本当に欲しいプリント 楽天ブログ



どこでもワーク 社会歴史 On The App Store



中学1年社会 地理 歴史 期末テスト対策予想問題集 3日坊主防止クイズ付き 全430問収録 By Gisei Morimoto



歴史の問題 小学生 中学生 塾の先生が作った本当に欲しいプリント 楽天ブログ



新学年 小学6年社会科 日本の歴史問題集 On The App Store



Amazon Co Jp 合格 中学社会 歴史分野 全国公立高校入試対策 年号順並べ替え問題集 入試頻出の年号を覚えて歴史を得意科目にしよう Study Max Study Max ブックス Ebook 佐々木 浩明 本



歴史 記述問題対策 中学生 歴史のノート Clear



中学受験歴史プリント 改訂版 古代 安土桃山時代 中学受験準備のための学習ドリル



都立高校入試社会 歴史資料問題 対策 坂本良太 Note



高校入試対策問題集 社会 歴史 第4 章開国と近代日本の歩み



都立高校入試社会 歴史年代整序 対策 坂本良太 Note



中学 社会科 歴史 練習問題 Descargar Apk Para Android Gratuit Ultima Version 21
コメント
コメントを投稿